欢迎来到星空(中国)!

中文  | English

星空(中国)

这是描述信息
/
/
/
/
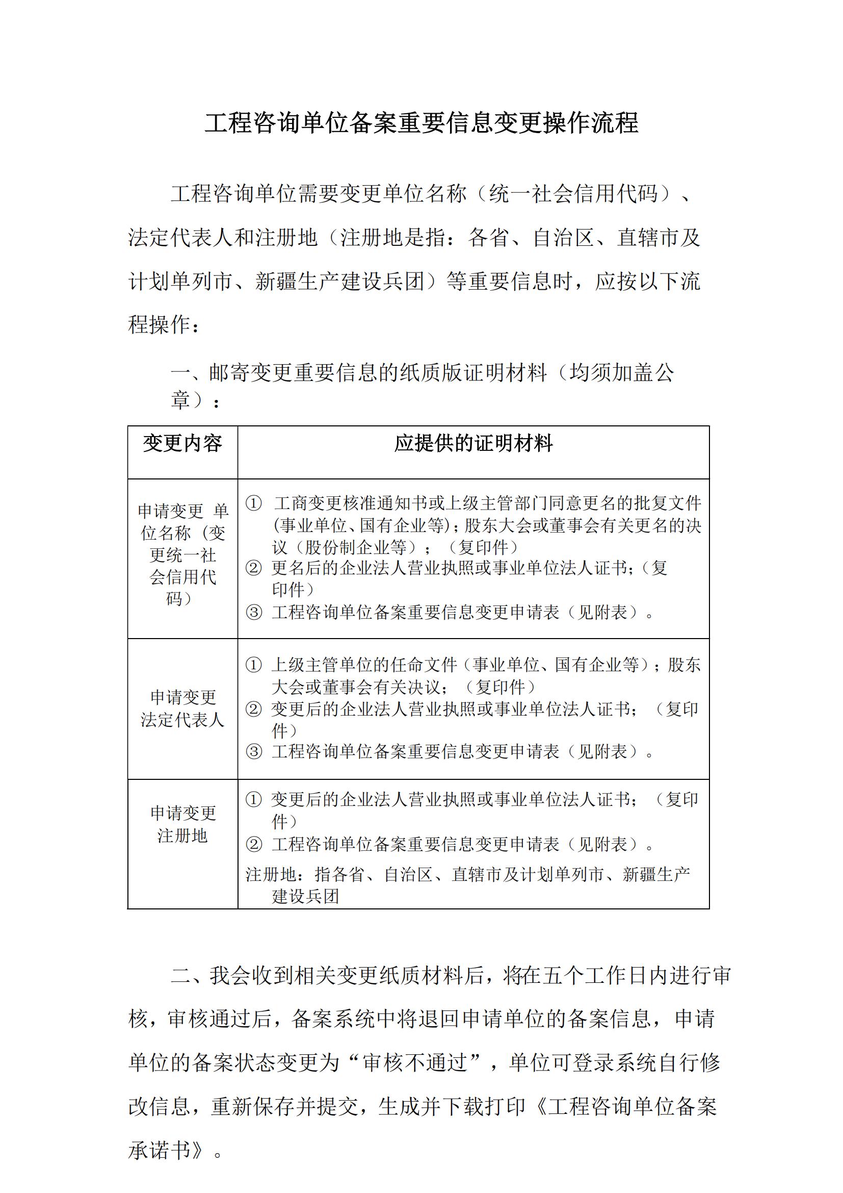
工程咨询单位备案重要信息变更操作流程

工程咨询单位备案重要信息变更操作流程

  • 分类:工作提示
  • 作者:
  • 来源:
  • 发布时间:2023-07-19 14:10
  • 访问量:

【概要描述】工程咨询单位备案重要信息变更操作流程

工程咨询单位备案重要信息变更操作流程

【概要描述】工程咨询单位备案重要信息变更操作流程

  • 分类:工作提示
  • 作者:
  • 来源:
  • 发布时间:2023-07-19 14:10
  • 访问量:
详情

分类:
1
文件大小:
158KB
2023-07-19 15:56:00
所属人群:
所有人
上一页
1

内页飘窗

内页飘窗

发布时间:2023-08-21 09:41:01

 

主办:星空(中国) 地址:北京市阜外大街1号四川大厦东塔楼11层 电话:010-88337627   传真:010-68312828

京ICP备证05036770号   京公网安备 11010202007069号    技术支持:新网

这是描述信息

星空(中国)

这是描述信息

《中国工程咨询》杂志