欢迎来到星空(中国)!

中文  | English

星空(中国)

这是描述信息
/
/
/
/
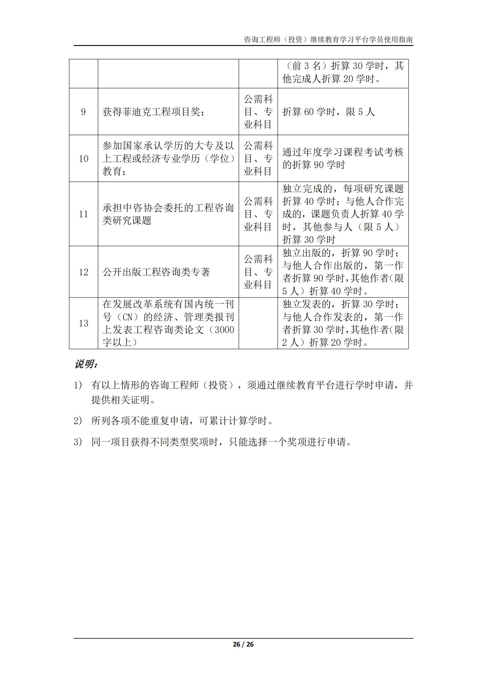
咨询工程师(投资)继续教育学习平台学员使用指南

咨询工程师(投资)继续教育学习平台学员使用指南

  • 分类:通知公告
  • 作者:
  • 来源:
  • 发布时间:2023-03-01 13:42
  • 访问量:

【概要描述】咨询工程师(投资)继续教育学习平台学员使用指南

咨询工程师(投资)继续教育学习平台学员使用指南

【概要描述】咨询工程师(投资)继续教育学习平台学员使用指南

  • 分类:通知公告
  • 作者:
  • 来源:
  • 发布时间:2023-03-01 13:42
  • 访问量:
详情

暂时没有内容信息显示
请先在网站后台添加数据记录。

内页飘窗

内页飘窗

发布时间:2023-08-21 09:41:01

 

主办:星空(中国) 地址:北京市阜外大街1号四川大厦东塔楼11层 电话:010-88337627   传真:010-68312828

京ICP备证05036770号   京公网安备 11010202007069号    技术支持:新网

这是描述信息

星空(中国)

这是描述信息

《中国工程咨询》杂志